The provided document outlines a comprehensive framework for deploying and managing Retrieval-Augmented Generation (RAG) systems in an enterprise setting. The framework is structured around five pillars, each addressing critical aspects of RAG system design and operation:
- Retrieval & Intelligence: This pillar focuses on enhancing the precision of retrieval and ensuring that knowledge bases are up-to-date and version-controlled.
- Action, Memory & Learning: It deals with how agents interact with external systems, manage context over time, and learn from feedback to improve performance.
- Security, FinOps & Control: This pillar covers security measures, financial operations (FinOps), and overall control mechanisms necessary for enterprise deployment.
Detailed Breakdown
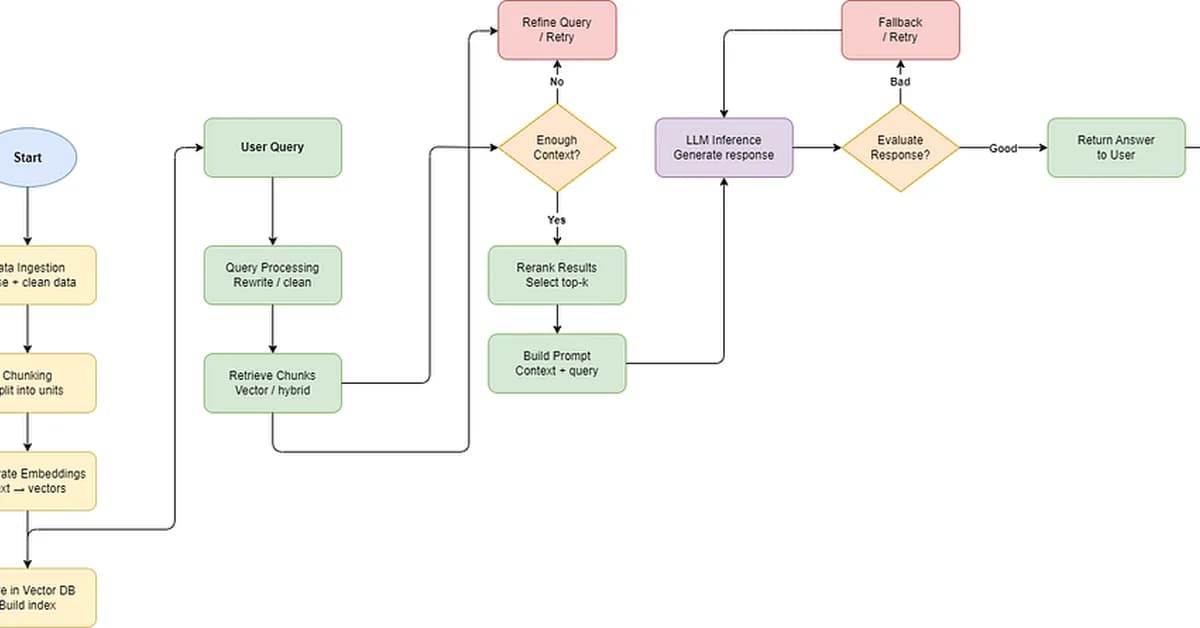
Pillar 1: Retrieval & Intelligence
- Query Rewriting: Enhances retrieval quality by generating multiple query variants that address different aspects of the original question.
- Knowledge as a Versioned Artifact: Ensures knowledge base updates are reversible and version-controlled to safeguard RAG performance.
- Automated Accuracy Gates: Implements Jenkinsfile-based gates to enforce quality thresholds before deployment.
- Intelligent Model Routing: Optimizes LLM usage by routing simple queries to less resource-intensive models, reducing costs without impacting
Read the full article at Towards AI - Medium
Want to create content about this topic? Use Nemati AI tools to generate articles, social posts, and more.

![[AINews] The Unreasonable Effectiveness of Closing the Loop](/_next/image?url=https%3A%2F%2Fmedia.nemati.ai%2Fmedia%2Fblog%2Fimages%2Farticles%2F600e22851bc7453b.webp&w=3840&q=75)



